- Periodo 1
- Periodo 2
- Periodo 3
- Periodo 4
Periodo 1
- Info
- Actividades
- Texto
- Gráficos
- Videos
- Juegos
- Quiz
INFORMACIÓN
Actividades
Textos y Artículos
Estrategias para la resolución de conflictos
Resolución de Conflictos: Para consultar, haga clic aquí
Seguimiento y responsabilidad de acciones
Responsabilidad con las acciones: Para consultar, haga clic aquí
Elaboración de un proyecto de vida
Cómo elaborar un proyecto de vida: Para consultar, haga clic aquí
Gestión de emociones
Emoción. Clic aquí
Gestión Emocional. Clic aquí
Reconocer las emociones. Clic aquí
Autoridad, normas y convivencia
Autoridads. Clic aquí
Convivencia. Clic aquí
Organizadores Gráficos
Estrategias para la resolución de conflictos

Seguimiento y responsabilidad de acciones

Elaboración de un proyecto de vida

Manejo de las Emociones


Autoridad, Normas y Convivencia

VIDEOS
Estrategias para la resolución de conflictos
Seguimiento y responsabilidad de acciones
Elaboración de un proyecto de vida
Manejo de las emociones
Autoridad, Normas y Convivencia
Juegos
| Juegos y Exámenes | |
|---|---|
| Emociones | https://es.educaplay.com/recursos-educativos/17897375-emociones_cruciales.html |
Pruebas y exámenes
| Juegos y Exámenes | |
|---|---|
| Quiz Emociones y realidades religiosas | https://es.educaplay.com/recursos-educativos/17896971-emociones_diversidad_religiosa.html |
ÚLTIMA ACTIVIDAD SEGUNDO PERIODO
Abordar los siguientes 3 temas de los contenidos del periodo: La ingratitud, relaciones en pareja y la ruptura, y con base en los organizadores gráficos, consulta en internet por medio de videos y textos o artículos, realizar cuadros comparativos en parejas. (Recuerde que la actividad se desarrolla en clase en parejas, se consulta la información en casa individualmente y se finaliza y entrega en clase, de modo que no es un trabajo grupal fuera del colegio).
PASOS PARA REALIZAR LA ACTIVIDAD
- Consultar los organizadores gráficos indicados anteriormente y leer el documento PDF que está al final de estas indicaciones.
- Plantear 3 preguntas por cada tema entre los 2 estudiantes (producto del diálogo y el desarrollo de la rutina de pensamiento «Thinking Alould»)
- Consultar en internet (Videos, textos o artículos), que complementen la información y permitan responder las preguntas
- Responder las preguntas en donde cada estudiante resuelve cada una de las preguntas y las dos respuestas se anexan a un cuadro comparativo (El ejemplo está en el documento PDF que se encuentra en filosofía, léalo para comprender el desarrollo de la actividad)
- En una hoja examen entregar el cuadro comparativo con las respuestas a las 3 preguntas de los 2 estudiantes, la semana del 3 de junio.
- Se revisará redacción, argumentación, ortografía y calidad del trabajo
- Se realizará una evaluación de los temas de la actividad.
Asistencias y Pendientes
Periodo 2
- Info
- Actividades
- Texto
- Gráficos
- Videos
- Juegos
- Quiz
INFORMACIÓN
Actividades
Textos y Artículos
Aprendo a Perdonar
El Perdón
Concepto General: El perdón es un acto mediante el cual una persona decide voluntariamente renunciar al resentimiento o deseo de venganza hacia alguien que le ha hecho daño, independientemente de si el ofensor merece ser perdonado.
Filósofos y sus Perspectivas:
- Hannah Arendt:
- Posición: Arendt ve el perdón como un acto esencialmente liberador que permite romper el ciclo de venganza. Para ella, el perdón es crucial en la política porque reinicia las relaciones, permitiendo a las personas coexistir a pesar de los agravios pasados.
- Ejemplo Didáctico: Imagina que dos amigos, Ana y Luis, tienen una pelea. Ana decide perdonar a Luis, no porque él lo pida o porque ella olvide lo ocurrido, sino para liberarse del peso del enojo y seguir adelante con la amistad.
- Desmond Tutu:
- Posición: Inspirado en la idea de Ubuntu, Tutu promovió el perdón durante la Comisión de la Verdad y Reconciliación en Sudáfrica. Para él, el perdón es una fuerza que reconstruye las comunidades y sana las divisiones.
- Ejemplo Didáctico: Como un juego de construcción derrumbado, la sociedad puede reconstruirse pieza por pieza con el perdón, creando una estructura más fuerte y unida que antes.
Organizadores Gráficos
1. Derechos sexuales y reproductivos
| Aspecto | Principios Éticos | Desafíos | Críticas | Soluciones Potenciales |
|---|---|---|---|---|
| Educación Sexual | – Derecho a la información. – Autonomía e integridad corporal. | – Censura o restricciones basadas en normas culturales o religiosas. – Falta de recursos o acceso en áreas remotas. | – Controversias sobre la edad apropiada. – Debates sobre el contenido (por ejemplo, educación LGBTQ+). | – Implementar programas inclusivos y basados en evidencia. – Asegurar el acceso universal a la educación. |
| Acceso a la Salud Reproductiva | – Derecho a servicios de salud asequibles y de calidad. – Respeto a la autonomía reproductiva. | – Barreras económicas y geográficas – Objeciones basadas en creencias personales o religiosas de proveedores. | – Oposición a servicios específicos como la contracepción o el aborto. | – Políticas públicas para garantizar el acceso universal. – Formación sobre derechos y ética para proveedores de salud. |
| Autonomía Personal | – Libertad de tomar decisiones sobre el propio cuerpo y la reproducción. – Consentimiento informado. | – Coerción o limitaciones legales a la autonomía reproductiva. – Discriminación de género o contra minorías sexuales. | – Tensiones entre autonomía individual y normas culturales/religiosas. | – Fortalecer leyes y políticas que protejan la autonomía personal. – Campañas de sensibilización pública. |
| Privacidad | – Derecho a la privacidad en decisiones y prácticas sexuales y reproductivas. | – Vigilancia o interferencia por parte de entidades estatales o privadas. – Estigmatización de ciertas prácticas o identidades. | – Preocupaciones sobre la protección de datos en servicios de salud digitalizados. | – Legislación robusta sobre protección de datos. – Protocolos de confidencialidad en servicios de salud. |
| Igualdad y No Discriminación | – Igualdad de acceso a la educación y servicios de salud sexual y reproductiva. – No discriminación. | – Desigualdades estructurales que afectan a mujeres, personas LGBTQ+, y grupos marginados. – Racismo y sexismo en la atención sanitaria. | – Falta de reconocimiento de desigualdades específicas. | – Políticas de igualdad de género y antidiscriminación. – Capacitación en sensibilidad cultural para profesionales de la salud. |
2. El odio y el resentimiento
| Aspecto | Descripción | Impacto e Importancia | Enfoques para la Gestión |
|---|---|---|---|
| Naturaleza del Odio | El odio es una emoción intensa de aversión hacia algo o alguien. Puede ser temporal o persistente y a menudo surge de experiencias negativas, miedo, o amenazas percibidas. El odio puede dirigirse hacia individuos, grupos, objetos o ideas. | El odio tiene el poder de motivar acciones destructivas y violencia. Puede llevar a conflictos interpersonales o entre grupos, afectando la cohesión social y la paz. El odio prolongado también puede tener consecuencias negativas para la salud mental y física de la persona que lo siente. | Educación y Conciencia: Fomentar la educación que promueva la empatía y el entendimiento mutuo. Diálogo Constructivo: Crear espacios seguros para el diálogo y la comprensión entre partes enfrentadas. Terapia: Para individuos, la terapia puede ayudar a procesar y superar el odio a través del entendimiento de sus raíces y desarrollando estrategias de afrontamiento saludables. |
| Naturaleza del Resentimiento | El resentimiento es una sensación de injusticia o agravio que se mantiene a lo largo del tiempo. A menudo se relaciona con la percepción de haber sido tratado injustamente y puede estar acompañado por deseos de venganza. Al igual que el odio, el resentimiento puede afectar negativamente las relaciones y la salud mental. | El resentimiento sostenido puede erosionar la confianza y obstaculizar la reconciliación en relaciones personales y comunitarias. También puede contribuir a estados de ánimo negativos crónicos y disminuir la calidad de vida. | Reconocimiento y Validación: Reconocer el dolor y la injusticia percibida es un primer paso crítico. Fomentar el Perdón: El perdón, ya sea interpersonal o intrapersonal, puede ser un medio poderoso para superar el resentimiento. Terapia y Reflexión Personal: La auto-reflexión y, si es necesario, la terapia, pueden proporcionar medios para comprender y procesar el resentimiento, facilitando el camino hacia la superación de estas emociones. |
| Filosofía y Ética | Desde una perspectiva filosófica y ética, tanto el odio como el resentimiento plantean preguntas sobre cómo debemos vivir juntos en sociedad y cómo podemos tratar a los demás de manera justa y compasiva. La ética de la virtud, por ejemplo, enfatizaría el desarrollo de cualidades como la empatía y la paciencia para contrarrestar estas emociones negativas. | El entendimiento filosófico del odio y el resentimiento puede ofrecer caminos hacia sociedades más justas y compasivas, destacando la importancia de la tolerancia, el perdón y el entendimiento mutuo. | Educación Filosófica: Incorporar la enseñanza de la filosofía moral y ética en la educación puede ayudar a las personas a desarrollar un marco ético para navegar y gestionar estas emociones. Práctica de la Virtud: Fomentar el desarrollo y la práctica de virtudes que contrarresten el odio y el resentimiento, como la compasión, la paciencia y la generosidad. |
| Impacto Social | El odio y el resentimiento no solo tienen implicaciones personales, sino que también pueden influir en la dinámica social, desde el discurso público hasta las políticas gubernamentales. Estas emociones pueden ser factores subyacentes en la discriminación, el extremismo y la violencia grupal. | Reconocer y abordar el odio y el resentimiento es crucial para la construcción de comunidades inclusivas y pacíficas. La prevención de conflictos y la promoción de la cohesión social dependen de enfrentar estas emociones y sus causas subyacentes. | Políticas Públicas y Programas Comunitarios: Desarrollar políticas y programas que promuevan la inclusión, el diálogo intercultural y la resolución de conflictos. Activismo y Educación Comunitaria: Las organizaciones comunitarias y los movimientos sociales pueden desempeñar un papel clave en la sensibilización y la promoción de la solidaridad y el entendimiento mutuo. |
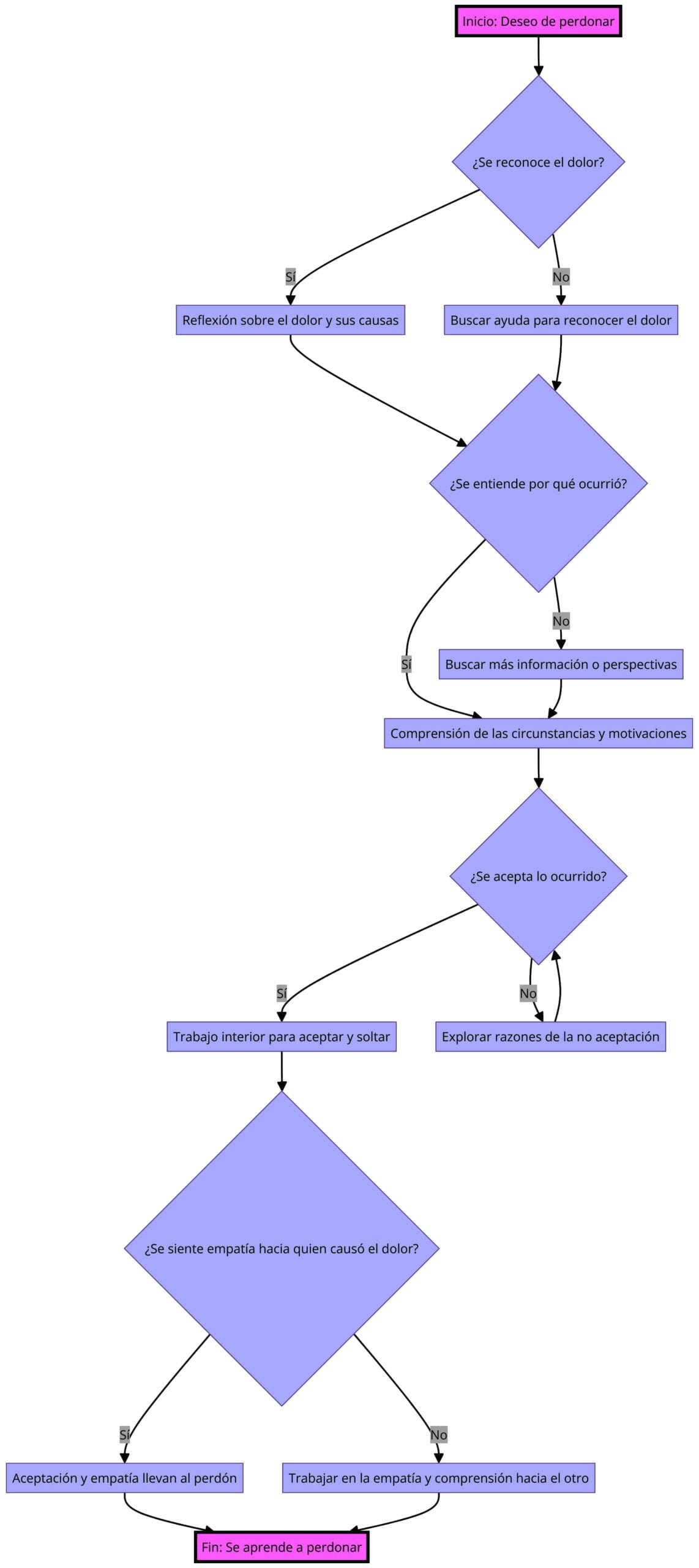
3. Diagrama de Flujo: Aprendo a perdonar

4. Respeto las diferencias

5. La ingratitud

| Aspecto | Descripción | Impacto e Importancia | Enfoques para la Gestión |
|---|---|---|---|
| Causas | La ingratitud puede originarse en expectativas desmedidas, un sentido de derecho, o simplemente en la falta de atención hacia las acciones de los demás. También puede ser el resultado de una memoria selectiva que enfoca principalmente en las negatividades o desafíos. | Reconocer las causas de la ingratitud es fundamental para comprender cómo fomentar una mayor apreciación y reconocimiento en las relaciones personales y comunitarias, evitando así los conflictos y malentendidos que pueden surgir de sentirse no valorado. | La reflexión personal y la autoconciencia son clave para identificar y abordar las causas subyacentes de la ingratitud. La práctica de llevar un diario de gratitud o meditaciones enfocadas en el agradecimiento pueden ayudar a cultivar una mayor apreciación por los demás. |
| Consecuencias | La ingratitud puede erosionar las relaciones, disminuir la satisfacción personal y crear un ambiente de desconfianza y resentimiento. A nivel social, puede contribuir a la desintegración comunitaria y a la falta de solidaridad y apoyo mutuo. | Abordar la ingratitud es crucial para el bienestar emocional y la salud de las relaciones. Fomentar el agradecimiento puede llevar a un mayor bienestar psicológico, fortalecer lazos comunitarios y promover una mayor cooperación y apoyo mutuo. | Fomentar ambientes que promuevan el reconocimiento y la valoración de las contribuciones de cada individuo, ya sea en el hogar, el trabajo o en contextos comunitarios, puede ayudar a mitigar las consecuencias negativas de la ingratitud. |
| Filosofía y Ética | Diversas tradiciones filosóficas han considerado la gratitud como una virtud esencial para una vida ética y plena. La ingratitud se ve entonces como una falla moral que refleja una falta de reconocimiento de nuestra interdependencia y de los bienes recibidos. | Desde una perspectiva ética, abordar la ingratitud implica no solo fomentar el reconocimiento de los favores recibidos, sino también promover una comprensión más profunda de las responsabilidades hacia los demás y hacia la comunidad. | La educación ética que incluya el desarrollo de virtudes como la gratitud y el reconocimiento del otro puede ser una estrategia efectiva para combatir la ingratitud. La práctica del diálogo y la reflexión ética en grupos puede promover una mayor conciencia de estos valores. |
| Prácticas Contemporáneas | En la actualidad, hay un interés creciente en la práctica de la gratitud como un medio para mejorar el bienestar psicológico. La psicología positiva, por ejemplo, estudia cómo la gratitud afecta la felicidad y la satisfacción con la vida. | La promoción de la gratitud en la vida diaria puede tener efectos positivos significativos en la salud mental y física, las relaciones personales y el bienestar social. | Incorporar prácticas de gratitud en la rutina diaria, como meditaciones de agradecimiento, llevar un diario de gratitud o simplemente expresar agradecimiento de manera verbal, puede ayudar a contrarrestar la ingratitud y sus efectos negativos. |
6. Relaciones de pareja
| Aspecto | Descripción | Enfoques para el Fortalecimiento | Importancia de la Comunicación y el Respeto Mutuo |
|---|---|---|---|
| Desafíos Comunes | Las relaciones de pareja pueden enfrentarse a desafíos como la falta de comunicación, diferencias en valores o expectativas, rutinas, manejo de conflictos, y la influencia de factores externos como el estrés laboral o problemas familiares. | Identificar y abordar de manera proactiva las fuentes de conflicto es crucial. Esto puede incluir la mejora de habilidades de comunicación, terapia de pareja, y establecer metas comunes. | Una comunicación efectiva y el respeto mutuo son fundamentales para resolver conflictos y fortalecer la relación. Esto incluye escuchar activamente, expresar necesidades y deseos de manera clara y respetuosa, y mostrar aprecio por la perspectiva del otro. |
| Crecimiento y Desarrollo | Las relaciones saludables contribuyen al crecimiento personal y mutuo, ofreciendo oportunidades para aprender uno del otro, superar desafíos juntos y desarrollar una comprensión más profunda del amor y la compasión. | Fomentar un ambiente donde ambos miembros de la pareja se sientan seguros y apoyados para explorar sus intereses y pasiones puede enriquecer la relación. La participación en actividades compartidas y el establecimiento de metas conjuntas también pueden promover el crecimiento mutuo. | El crecimiento personal y de la relación se nutre a través de una comunicación abierta sobre metas, sueños, y miedos. Reconocer y celebrar los logros y avances del otro fortalece el vínculo y promueve un entorno de apoyo mutuo. |
| Confianza y Seguridad | La confianza es la base de cualquier relación de pareja saludable. Construirla requiere tiempo y se basa en la consistencia, la fiabilidad y la integridad en las acciones y palabras. | La confianza se fortalece a través de la honestidad, la transparencia y el manejo respetuoso de las vulnerabilidades del otro. La fidelidad y la coherencia entre lo que se dice y lo que se hace son esenciales. | La comunicación abierta sobre sentimientos, inseguridades y necesidades ayuda a construir un entorno seguro donde la confianza puede florecer. El respeto mutuo implica también respetar la privacidad y los límites del otro, evitando comportamientos que puedan erosionar la confianza. |
| Balance entre Independencia y Compartir | Mantener un equilibrio saludable entre la independencia individual y la vida compartida es crucial. Esto implica respetar el espacio personal y los tiempos de soledad, al tiempo que se valora y busca la intimidad y el compartir en pareja. | Es importante fomentar tanto los intereses personales como las actividades compartidas. Respetar el espacio del otro y alentar su desarrollo individual fortalece la relación. | Comunicar las necesidades de espacio e independencia, así como los deseos de conexión y tiempo compartido, es esencial. Este equilibrio se logra mediante el diálogo continuo sobre las expectativas y necesidades de cada uno, asegurando que ambos se sientan valorados y escuchados. |
| Intimidad y Conexión Emocional | La intimidad emocional implica una conexión profunda que permite compartir abiertamente pensamientos, sentimientos y experiencias. Es fundamental para el bienestar de la relación. | Cultivar la intimidad emocional puede requerir tiempo dedicado a conversaciones significativas, empatía activa y vulnerabilidad compartida. La terapia de pareja puede ser útil cuando hay dificultades para lograr esta conexión. | La comunicación honesta y vulnerable es clave para la intimidad emocional. Expresar amor, gratitud y aprecio de manera regular, así como abordar los miedos y preocupaciones de manera abierta, puede profundizar la conexión emocional. Respetar las emociones y experiencias del otro, incluso cuando no se comprendan completamente, es esencial para mantener una relación empática y conectada. |
7. La Ruptura

8. Mi plan de vida detallado
VIDEOS
I Pet Goat II
Aprendo a Perdonar
PELICULA RELATOS SALVAJES: https://drive.google.com/file/d/1Z0yFe6gADJ6-WhLqRigcMApYM0XqL8_-/view?usp=drive_link
Juegos
Pruebas y exámenes
Periodo 3
- Info
- Actividades
- Texto
- Gráficos
- Videos
- Juegos
- Quiz
INFORMACIÓN
Actividades
Instrucciones para los Estudiantes:
1. La Familia y su Importancia en la Sociedad
Introducción:
La familia es una de las instituciones más fundamentales y antiguas en la historia de la humanidad. Desde tiempos inmemoriales, la familia ha sido el núcleo donde se forman las primeras relaciones humanas, se transmiten valores y se aprende a convivir en sociedad. En este texto, exploraremos la importancia de la familia en la sociedad, cómo influye en nuestra formación ética y moral, y los diferentes roles que desempeñan sus miembros.
Contexto Histórico y Antecedentes:
A lo largo de la historia, la familia ha sido el pilar central de las sociedades. En las antiguas civilizaciones, como en Grecia y Roma, la familia era la unidad básica de organización social. Las familias no solo cuidaban de sus miembros, sino que también eran responsables de transmitir tradiciones, culturas y conocimientos a las siguientes generaciones. Con el tiempo, la estructura y el papel de la familia han evolucionado, pero su importancia sigue siendo fundamental.
En la Edad Media, por ejemplo, las familias extendidas que incluían abuelos, tíos y primos, vivían juntas y trabajaban como una unidad económica. En las sociedades modernas, la familia nuclear (padres e hijos) se ha vuelto más común, pero el papel de la familia en la formación de individuos y en la cohesión social sigue siendo crucial.
Desarrollo del Pensamiento:
La familia no solo es importante por su función biológica de procreación, sino también por su papel en la formación de la identidad y los valores de los individuos. A través de la familia, aprendemos lecciones fundamentales sobre el respeto, la responsabilidad, la solidaridad y el amor. Los filósofos y teóricos de la ética han subrayado la importancia de la familia en la formación del carácter y la moralidad.
Aristóteles: En su obra «Ética a Nicómaco,» Aristóteles habla sobre la familia como el primer lugar donde aprendemos a vivir una vida virtuosa. Para Aristóteles, la familia es una comunidad natural donde se enseña y se practica la virtud. Cree que la familia es el primer paso hacia la creación de una sociedad justa y moral.
Confucio: En la filosofía confuciana, la familia es la base de la sociedad. Confucio enseñaba que el respeto por los padres y los ancianos, conocido como «filial piedad,» es fundamental para una sociedad armoniosa. Según Confucio, los valores familiares son esenciales para el orden social y la estabilidad.
Figuras Clave y sus Ideas:
Aristóteles:
- Ética a Nicómaco: En este libro, Aristóteles explica cómo la virtud se aprende y se practica en la familia. La familia es vista como la primera escuela de ética donde se desarrollan las habilidades necesarias para vivir bien en sociedad.
Confucio:
- Los Analectas: En estos escritos, Confucio destaca la importancia de la familia y los deberes filiales. Para Confucio, el respeto y la lealtad dentro de la familia son esenciales para una sociedad ordenada y pacífica.
Crítica y Evaluación del Pensamiento:
Aunque la importancia de la familia en la formación de valores y la cohesión social es ampliamente reconocida, también existen críticas y desafíos. Algunas críticas señalan que no todas las familias son espacios de amor y respeto; en algunas, pueden existir conflictos y abusos que afectan negativamente el desarrollo de los individuos.
Además, la estructura de la familia ha cambiado significativamente con el tiempo. Hoy en día, encontramos una diversidad de estructuras familiares, incluyendo familias monoparentales, adoptivas, y de parejas del mismo sexo. Cada una de estas estructuras enfrenta sus propios desafíos y ofrece diferentes perspectivas sobre la crianza y la formación ética.
Aplicación al Mundo Cotidiano y Actual:
La familia sigue siendo fundamental en la vida de los individuos y en la sociedad en general. Nos enseña valores básicos como el respeto, la honestidad y la responsabilidad. En la vida cotidiana, la familia nos apoya emocionalmente, nos guía en nuestras decisiones y nos proporciona un sentido de pertenencia.
En la actualidad, la familia enfrenta nuevos retos como la tecnología, el trabajo a distancia y los cambios en la estructura social. Sin embargo, sigue siendo el primer lugar donde aprendemos a relacionarnos con los demás y a entender nuestro papel en la sociedad.
Reflexión y Preguntas Clave:
Este estudio invita a los estudiantes a reflexionar sobre la importancia de la familia en su vida y en la sociedad. Algunas preguntas clave incluyen:
- ¿Cómo te ha influido tu familia en la formación de tus valores y principios?
- ¿Qué roles juegan los diferentes miembros de tu familia y cómo contribuyen a tu bienestar?
- ¿Cómo puede la familia ayudar a enfrentar los desafíos actuales en la sociedad?
Preguntas Iniciales para los Estudiantes:
- ¿Qué valores crees que has aprendido de tu familia?
- ¿Cómo te ayuda tu familia a enfrentar los problemas y desafíos diarios?
- ¿Por qué es importante el respeto mutuo dentro de la familia?
- ¿Qué ejemplos puedes dar de situaciones en las que tu familia te ha enseñado una lección importante?
2. Debate y Exclusión Social: La Importancia de la Inclusión en la Sociedad
Introducción:
El debate y la exclusión social son temas cruciales en la ética y la vida diaria. Debatir de manera respetuosa y abierta es esencial para una sociedad sana, pero también debemos ser conscientes de la exclusión social, que ocurre cuando ciertos grupos o individuos son marginados. Este texto explorará cómo el debate puede ser una herramienta poderosa para la inclusión y por qué es importante trabajar para prevenir la exclusión social.
Contexto Histórico y Antecedentes:
La historia está llena de ejemplos de exclusión social, donde ciertos grupos fueron marginados debido a su raza, género, religión, clase social, entre otros factores. Durante la Edad Media, por ejemplo, los judíos fueron frecuentemente perseguidos en Europa. En el siglo XIX, el movimiento de derechos civiles en Estados Unidos luchó contra la segregación racial.
El debate, por otro lado, ha sido una herramienta importante para resolver diferencias y fomentar el entendimiento mutuo. En la antigua Grecia, el debate público era una parte central de la democracia ateniense. Los ciudadanos se reunían para discutir y decidir sobre asuntos importantes de la ciudad. Esta tradición de debate y diálogo continúa siendo fundamental en nuestras sociedades democráticas actuales.
Desarrollo del Pensamiento:
Debate como herramienta de inclusión: El debate es un medio para compartir ideas, escuchar diferentes puntos de vista y encontrar soluciones. Un debate bien llevado puede fomentar la comprensión y la inclusión. Al permitir que todas las voces sean escuchadas, el debate puede ayudar a integrar a los individuos y grupos que de otra manera podrían sentirse excluidos.
Exclusión social: La exclusión social ocurre cuando individuos o grupos son marginados o no tienen acceso igualitario a recursos y oportunidades. Esto puede deberse a prejuicios y discriminación, y resulta en desigualdades que afectan el bienestar y las oportunidades de las personas excluidas. La ética nos insta a reflexionar sobre nuestras acciones y actitudes para promover la inclusión y la justicia.
John Stuart Mill: Un defensor del debate libre y abierto, Mill argumentaba que el intercambio de ideas es esencial para el progreso de la sociedad. En su obra «Sobre la libertad,» Mill sostiene que solo a través de la discusión y el debate podemos acercarnos a la verdad y mejorar nuestra comprensión del mundo.
Amartya Sen: Un economista y filósofo contemporáneo, Sen ha trabajado extensamente sobre la idea de la justicia social y la exclusión. En su libro «La idea de la justicia,» Sen explora cómo las sociedades pueden ser más justas al incluir a todos sus miembros en los procesos de toma de decisiones y asegurarse de que todos tengan oportunidades iguales.
Figuras Clave y sus Ideas:
John Stuart Mill:
- «Sobre la libertad»: Mill argumenta que la libertad de expresión y el debate son fundamentales para una sociedad justa y progresista. Él cree que incluso las opiniones impopulares deben ser escuchadas, ya que pueden contener una parte de la verdad que la mayoría necesita considerar.
Amartya Sen:
- «La idea de la justicia»: Sen discute cómo la exclusión social y la falta de participación en el debate público pueden llevar a injusticias. Él aboga por la inclusión y la participación igualitaria de todos los individuos en la sociedad.
Crítica y Evaluación del Pensamiento:
El debate, aunque es una herramienta poderosa para la inclusión, también puede ser usado de manera negativa. A veces, las discusiones pueden volverse agresivas o despectivas, lo que puede llevar a la exclusión de aquellos que no se sienten cómodos participando. Por eso, es importante promover un ambiente de respeto y empatía en cualquier debate.
La exclusión social es criticada desde múltiples perspectivas éticas porque va en contra de los principios de igualdad y justicia. Cuando se margina a individuos o grupos, no solo se les priva de oportunidades, sino que también se afecta negativamente a toda la sociedad al desperdiciar su potencial y talento.
Aplicación al Mundo Cotidiano y Actual:
Promover el debate y la inclusión en nuestras vidas diarias es esencial. En la escuela, por ejemplo, es importante escuchar y respetar las opiniones de todos los compañeros. Participar en debates y discusiones en clase no solo mejora nuestras habilidades de comunicación, sino que también nos ayuda a entender diferentes perspectivas y a ser más empáticos.
En la sociedad, trabajar para prevenir la exclusión social significa abogar por políticas y prácticas que promuevan la igualdad de oportunidades para todos. Esto incluye luchar contra la discriminación y asegurarse de que todos tengan acceso a la educación, la salud y el empleo.
Reflexión y Preguntas Clave:
Este estudio invita a los estudiantes a reflexionar sobre la importancia del debate y la inclusión social. Algunas preguntas clave incluyen:
- ¿Por qué es importante escuchar y respetar las opiniones de los demás?
- ¿Cómo podemos promover la inclusión en nuestras escuelas y comunidades?
- ¿Qué efectos tiene la exclusión social en los individuos y en la sociedad en general?
- ¿Cómo podemos asegurarnos de que el debate sea una herramienta para la inclusión y no para la exclusión?
Preguntas Iniciales para los Estudiantes:
- ¿Por qué crees que es importante que todos tengan la oportunidad de expresar sus opiniones?
- ¿Qué puedes hacer para que tus compañeros se sientan incluidos en las actividades escolares?
- ¿Cómo crees que la exclusión social afecta a las personas en su vida diaria?
- ¿Qué ejemplos puedes dar de situaciones en las que un debate ha ayudado a resolver un problema?
Organizadores Gráficos
Filosofía Oriental

Filosofía y Psicología Moderna

VIDEOS
Filosofía Oriental
Filosofía y Psicología Moderna
Juegos
Pruebas y exámenes
Periodo 4
- Info
- Actividades
- Texto
- Gráficos
- Videos
- Juegos
- Quiz
INFORMACIÓN
Actividades
Textos y Artículos
ACTIVIDAD PARA ENTREGA LUEGO DEL RECESO ESCOLAR DE OCTUBRE
Organizadores Gráficos
Filosofía Oriental

Filosofía y Psicología Moderna



